Portal do Governo
Investe SP
Cidadão SP
SP Global
Imprimir
A+
A-
Contraste
Unidade Regional de Ensino de São Joaquim da Barra
Governo do Estado de São Paulo
educacao.sp.gov.br
Home
Institucional
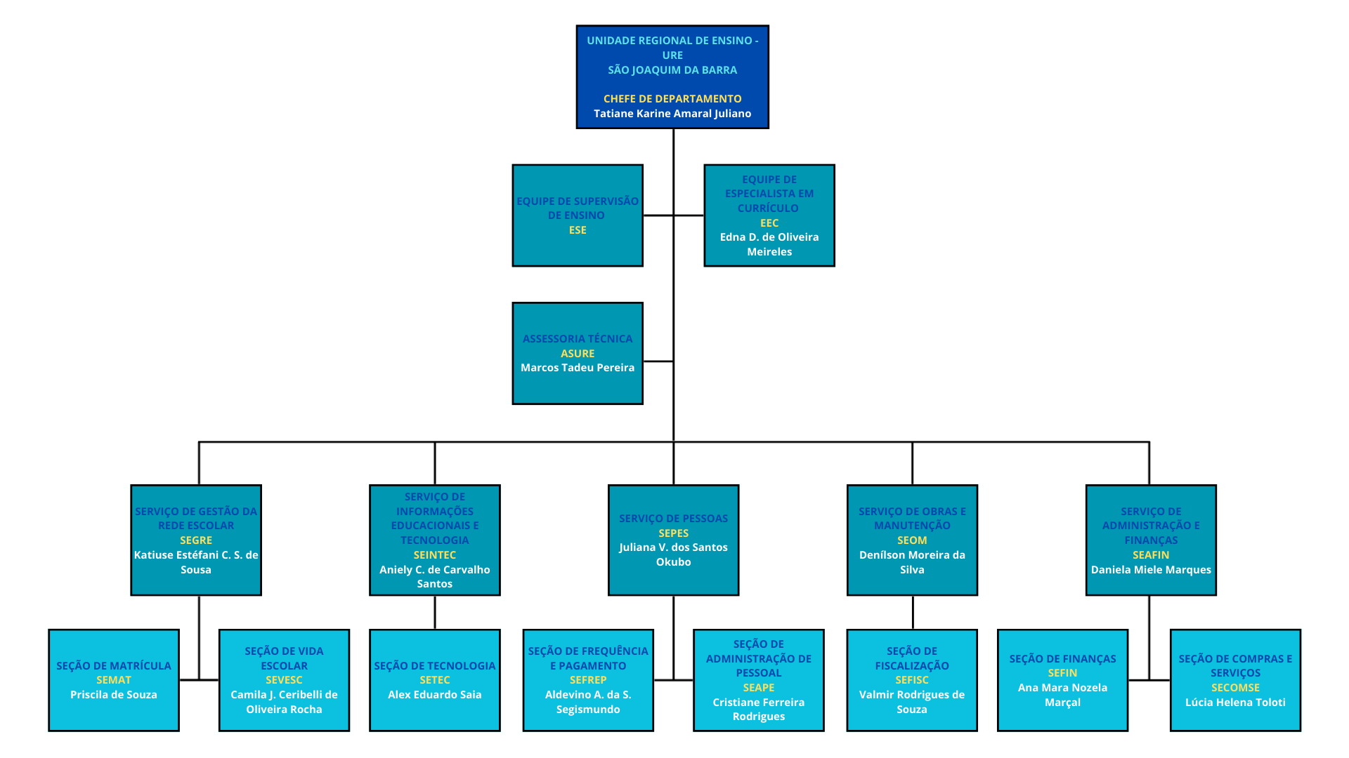
Estrutura Organizacional da Unidade Regional de Ensino
Patrimônio Cultural – São Joaquim da Barra
Proposta Pedagógica – Unidades Escolares
Termo de Colaboração entre APAEs e SEE
Área Restrita
Equipe URESJB
Chefe de Departamento
Assessoria Técnica – ASURE
Equipe de Especialista em Currículo – EEC
Equipe de Supervisão de Ensino – ESE
Serviço de Administração e Finanças – SEAFIN
Seção de Compras e Serviços – SECOMSE
Seção de Finanças – SEFIN
Serviço de Gestão da Rede Escolar – SEGRE
Seção de Matrícula – SEMAT
Seção de Vida Escolar – SEVESC
Serviço de Informações Educacionais e Tecnologia – SEINTEC
Seção de Tecnologia – SETEC
Serviço de Obras e Manutenção – SEOM
Seção de Fiscalização – SEFISC
Serviço de Pessoas – SEPES
Seção de Administração de Pessoal – SEAPE
Seção de Frequência e Pagamento – SEFREP
Notícias
Editais e Processos Seletivos Anteriores
Serviços
Boletim Escolar
Diário Oficial
Download de Documentos
Portal de Atendimento SEDUC
SEI
Suporte Técnico TI
Serviço Integrado de Informação ao Cidadão – SIC
Contatos
Unidade Regional de Ensino
Escolas Estaduais
Fale Conosco
Resoluções SEDUC
Resoluções 2026
Resoluções 2025
Resoluções 2024
Home
Institucional
Estrutura Organizacional da Unidade Regional de Ensino
Patrimônio Cultural – São Joaquim da Barra
Proposta Pedagógica – Unidades Escolares
Termo de Colaboração entre APAEs e SEE
Área Restrita
Equipe URESJB
Chefe de Departamento
Assessoria Técnica – ASURE
Equipe de Especialista em Currículo – EEC
Equipe de Supervisão de Ensino – ESE
Serviço de Administração e Finanças – SEAFIN
Seção de Compras e Serviços – SECOMSE
Seção de Finanças – SEFIN
Serviço de Gestão da Rede Escolar – SEGRE
Seção de Matrícula – SEMAT
Seção de Vida Escolar – SEVESC
Serviço de Informações Educacionais e Tecnologia – SEINTEC
Seção de Tecnologia – SETEC
Serviço de Obras e Manutenção – SEOM
Seção de Fiscalização – SEFISC
Serviço de Pessoas – SEPES
Seção de Administração de Pessoal – SEAPE
Seção de Frequência e Pagamento – SEFREP
Notícias
Editais e Processos Seletivos Anteriores
Serviços
Boletim Escolar
Diário Oficial
Download de Documentos
Portal de Atendimento SEDUC
SEI
Suporte Técnico TI
Serviço Integrado de Informação ao Cidadão – SIC
Contatos
Unidade Regional de Ensino
Escolas Estaduais
Fale Conosco
Resoluções SEDUC
Resoluções 2026
Resoluções 2025
Resoluções 2024
Estrutura Organizacional da Unidade Regional de Ensino
14-01-26
14 de janeiro de 2026